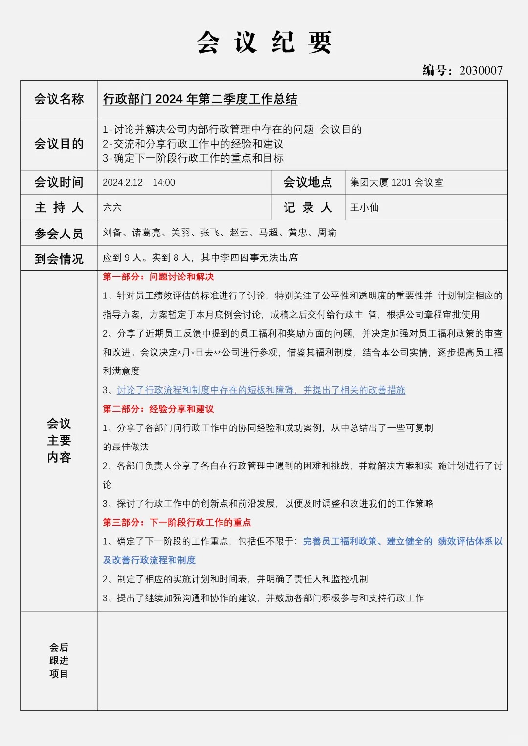
会议纪要不仅记录了会议的核心内容,还能作为日后查阅、监督落实和责任追溯的重要依据。那么,会议纪要怎么写呢?下面小力为大家整理了会议纪要格式及范本模板,其中包括表格版会议纪要、红头文件版会议纪要、文字版会议纪要等内容,希望可以帮助到大家。![]() 会议纪要的格式 标题 居中书写“会议纪要”四字,字体可稍大。也可根据会议性质加副标题,如“2025年第三季度工作例会纪要”“XX项目启动会会议纪要”。 会议基本信息(通常以表格或分行形式呈现) 会议时间:年、月、日、具体时段(如:2025年8月15日 14:00–16:30) 会议地点:具体会议室或线上平台(如:公司三楼会议室 / 腾讯会议) 主持人:姓名及职务 记录人:姓名 参会人员:列出所有参会者姓名(可附部门/职务),重要会议可注明“应到X人,实到X人” 缺席人员:如有,需注明姓名及原因 列席人员:如有非正式参会人员,可单独列出 会议议题 简要列出本次会议讨论的主要议题,通常为3–5项,按讨论顺序排列。 会议内容与决议(核心部分) 按议题逐项记录: 议题一:XXX 讨论要点:简要概括发言内容,突出关键意见。 决议事项:明确会议达成的共识或决策,使用“会议决定”“会议同意”“会议要求”等正式用语。 责任分工:明确任务负责人、配合部门及完成时限。 (后续议题依此类推) 后续行动项(可单独列出,增强可执行性) 散会时间:记录会议结束的具体时间。 签发与存档:由主持人或分管领导审阅签字(电子或纸质),注明“抄送”单位或个人(如:公司领导、相关部门) 存档编号(适用于正式管理流程) ![]()
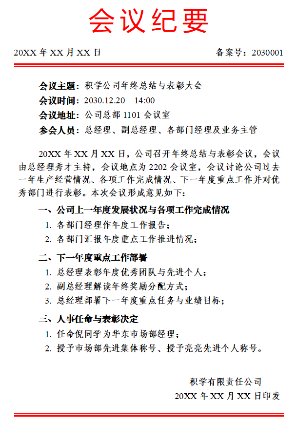
空白会议纪要表格 ![]() 可下载,可打印 会议纪要红头文件模版 ![]() 会议纪要文字版样本 股东会议纪要 会议时间:xx年xx月x日 会议地点:综合楼x楼xxx会议室 会议性质:临时股东会议 参加会议人员:xxx、xxx、xxx、xxx、xxx、xxx(新增股东) 会议议题:协商表决公司股权转让及人事任命等 根据《中华人民共和国公司法》及本公司章程,本次股东会由公司执行董事召集,执行董事xxx主持会议。经与会股东协商,一致通过如下决议: 一、同意公司原股东xxx将其所持有公司的x%股权(出资额为xx万元人民币)以xxx万元人民币的价格转让给新股东xxx。 二、原股东xxx的x%股权转让后,现有股东出资情况如下: 1、股东xxx,认缴注册资本xxx万元人民币,占注册资本x%;实缴注册资本xxx万元人民币。 2、股东xxx,认缴注册资本xxx万元人民币,占注册资本x%;实缴注册资本xx万元人民币。 三、同意公司最新人事任免决定:因股东股权转让,股东会重新选举新一届的执行董事、监事、经理。同意免去xxx执行董事及经理的职务,本公司由xxx、xxx组成新股东会,选举xxx为新的执行董事兼经理。 原股东签字: 新增股东签字:
xxx集团有限公司
xxx年x月x日 会议纪要的格式及范本模板就为大家分享到这里,如果想了解更多邀请函、感谢信、请假条、通知、情况说明等内容,请大家访问范文大全栏目。 |






