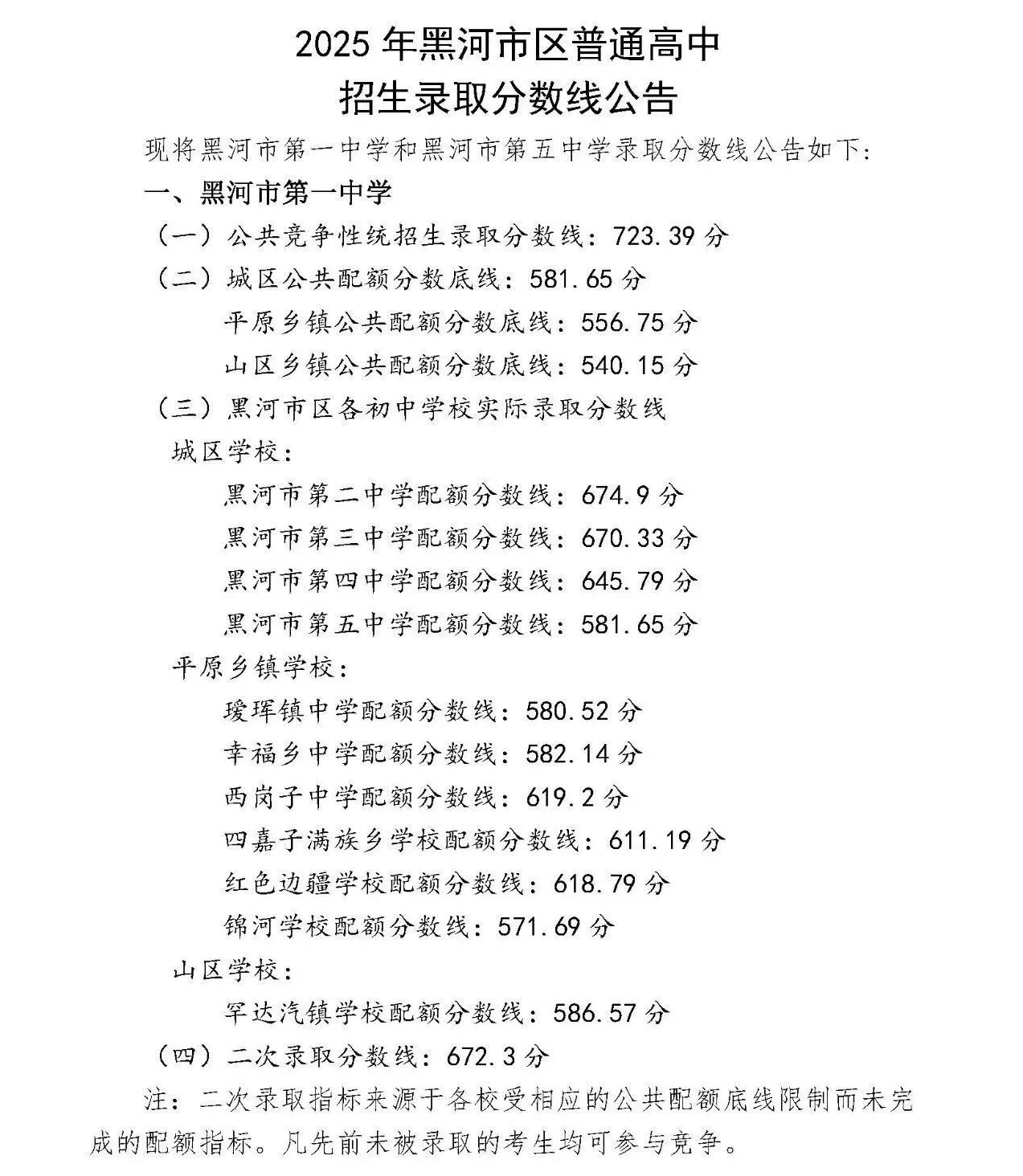
2026年黑河中考各高中录取分数线是多少?为了让大家了解到今年黑河中考最低分数线,本文整理了2026年黑河中考各高中录取分数线一览表,并附上历年中考分数线作为对比,希望可以帮助到大家。![]() 黑河2025中考录取分数线 为了让考生快速找准定位,我们首先整理除了黑河2025中考各高中录取分数线一览表: 2025年黑河中考最低分数线汇总 ![]() ![]() 在这里提醒大家:2026年黑河中考各高中录取分数线预计于7月9日左右公布,请大家持续关注官网公布的最新信息。 成绩查询入口 ▶网站:黑河市人民政府网站 ▶网址:http://www.heihe.gov.cn/ |





