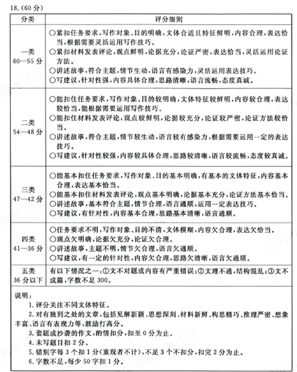
大家都知道中考作文分值很高,几乎占据中考语文的半壁江山,那么,毕节中考作文满分多少分?下面为大家详细介绍了毕节中考语文作文满分是多少,同时,也为大家整理了毕节市中考作文评分标准及细则,希望可以帮助到大家。![]() 毕节中考作文满分多少分? 下面通过毕节中考语文的分值分布,来帮助同学们了解一下毕节中考作文满分是多少分。 毕节中考语文总分为:150分 其中,毕节中考作文满分为:60分 毕节市中考作文评分标准及细则 ![]() 毕节中考语文考试时间多长? 毕节中考语文考试时长为:150分钟 毕节中考作文满分多少分就为大家介绍到这里,如需更为准确信息,请以官方最新公布为准,更多关于中考成绩查询、中考满分作文、中考时间等内容,请点击访问:中考栏目。 推荐阅读: 中考是几月几号? 中考体育考试项目有哪些? 家长给孩子的中考加油祝福语 中考成绩查询时间及查询入口大全 中考各科分数分布情况一览表 |




