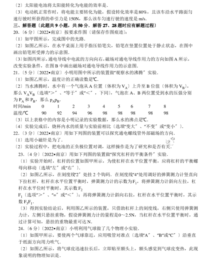
中考真题可以帮助大家认识中考题型、考查的重点及难易程度等等,下面我们为大家整理了2023年南京中考物理试卷真题及答案的相关内容,根据这些内容大家就能把握命题思路,找到重点方向,希望可以帮助到大家。![]() 2023年南京中考物理试卷真题及答案 2023年南京中考物理试卷真题及答案还需再等待一段时间,我们整理出来后会更新到这里,为了让大家了解到历年南京中考物理考查范围、题型走势,特整理出了2022年南京中考物理真题及答案,具体内容如下。 2022年南京中考物理试卷真题 ![]() ![]() ![]() ![]() ![]() ![]() 推荐阅读: 中考是几月几号? 中考满分一共多少分? 中考体育考试项目有哪些? 中考录取分数线是多少? 中考成绩查询时间及查询入口大全 |









