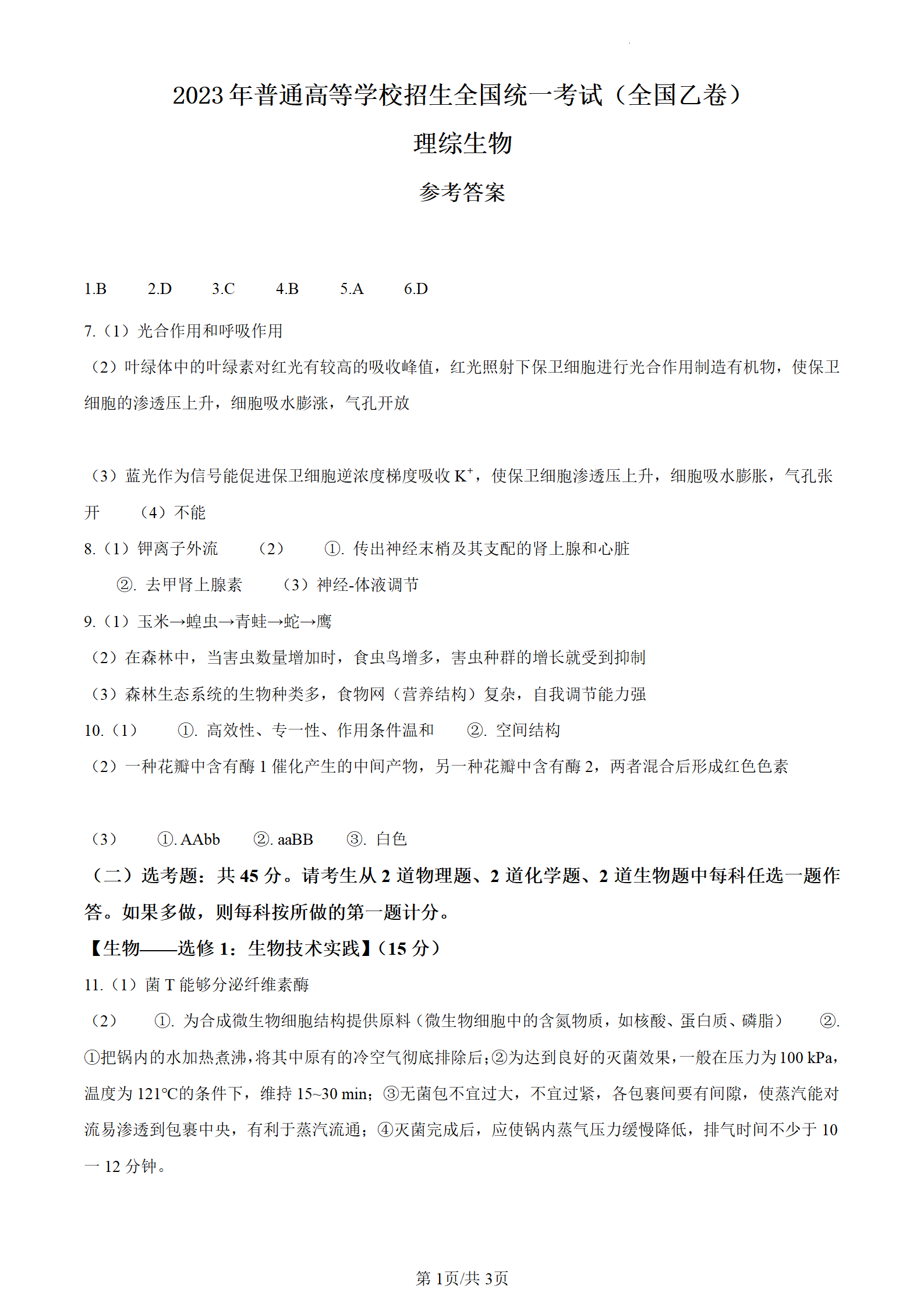
随着2024年全国高考落下帷幕,大家都想尽早知道今年的高考试卷真题和答案,下面为大家整理了2024年高考全国乙卷理科综合试卷真题及答案解析及相关内容,希望可以帮助到大家。![]() 2024年高考全国乙卷理科综合真题及答案 今年没有2024年全国乙卷高考理科综合试卷真题及答案,如果想了解2024高考真题及答案的全部内容,请按照以下方法操作。 ![]() 2023年全国乙卷高考理科综合参考答案 ![]() ![]() ![]() ![]() ![]() ![]() 2024年高考全国乙卷理科综合满分是多少? 2024年高考全国乙卷理科综合满分是300分。 2024年高考相关: 2024年高考全国乙卷理科综合试卷真题及答案解析就为大家介绍到这里,想了解2024年高考各科试卷真题及答案、高考成绩查询、录取分数线等内容,请点击访问:2024高考栏目. 推荐阅读: 1.2024年全国高考录取分数线 2.2025年高考倒计时 3.大学专业代码大全 4.2024高考分数线公布时间 5.2024全国各省市高考人数是多少? |










