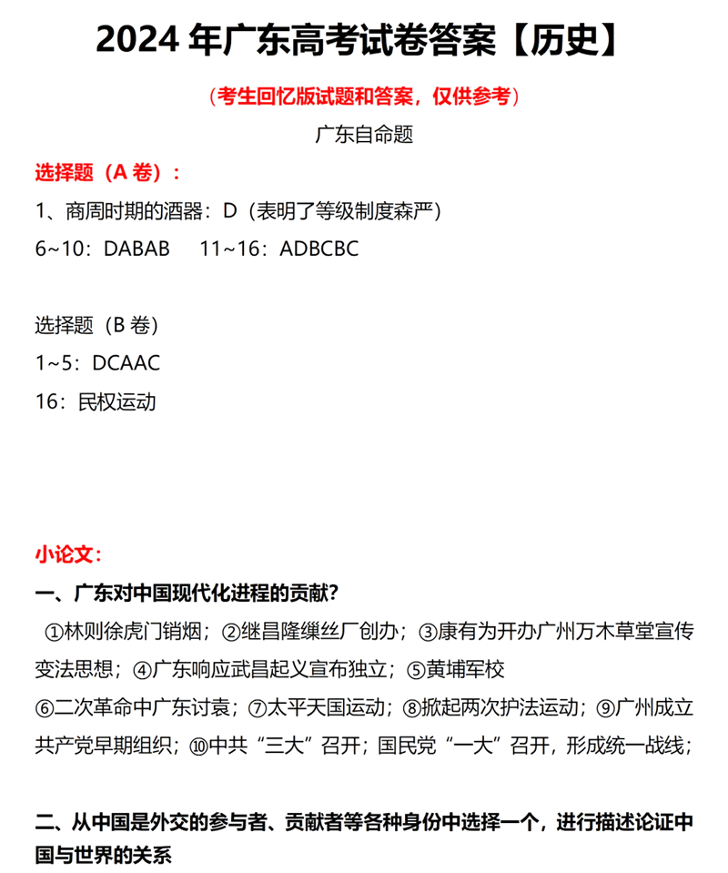
随着2024年广东高考落下帷幕,大家都想尽早知道今年的高考试卷真题和答案,下面为大家整理了2024年广东高考历史试卷真题及答案解析及相关内容,希望可以帮助到大家。![]() 2024年广东高考历史真题及答案 ![]() ![]() 广东高考历史试卷特点 历史试卷涵盖中国古代史、近现代史、世界史等,注重历史事件、人物、制度、文化的理解和分析,以及历史发展的规律和趋势。 题目可能包括选择题、材料解析题和问答题,强调史料分析、历史论证和历史视野的广阔性。 2024年广东高考历史满分是多少? 2024年广东高考历史满分是100分。 2024年高考相关: 2024年广东高考历史试卷真题及答案解析就为大家介绍到这里,想了解2024年高考各科试卷真题及答案、高考成绩查询、录取分数线等内容,请点击访问:2024高考栏目. 推荐阅读: 1.2024年全国高考录取分数线 2.2025年高考倒计时 3.大学专业代码大全 4.2024高考分数线公布时间 5.2024全国各省市高考人数是多少? |





