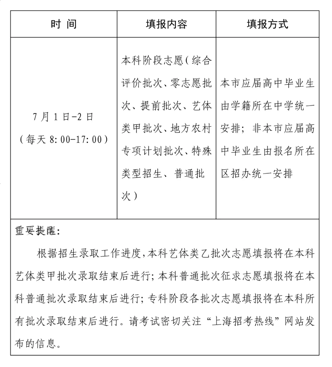
为了帮助上海考生顺利查询高考分数,下面为大家整理了2025上海高考成绩查询系统登录入口,网址为:www.shmeea.edu.cn,等到查询通道开启后,大家只需登录上海招考热线网站成绩查询系统页面,输入考生信息,即可进行查询希望可以帮助到大家。![]() 2025上海高考成绩查询登录入口 登录入口▶上海招考热线网站 查询网址▶www.shmeea.edu.cn 2025上海高考成绩查询方法 考生可登录上海市教育考试院“上海招考热线”网站(www.shmeea.edu.cn)“成绩查询”栏目或东方网(www.eastday.com)、“一网通办”PC端(zwdt.sh.gov.cn)、“随申办市民云”移动端,输入本人9位高考准考证号和密码(考生本人身份证最后不含字母的六位数字)查询统一文化考试成绩。 上海高考志愿填报时间(参考) ![]() 注:请以官方公布的2025上海高考志愿填报时间为准,以上为去年上海高考志愿填报具体时间安排,仅供参考。 2024上海高考分数线
2025上海高考成绩查询系统登录入口就为大家介绍到这里,想了解2025年上海高考志愿填报入口、高考分数线等内容,请点击访问:2025上海高考栏目。 |




