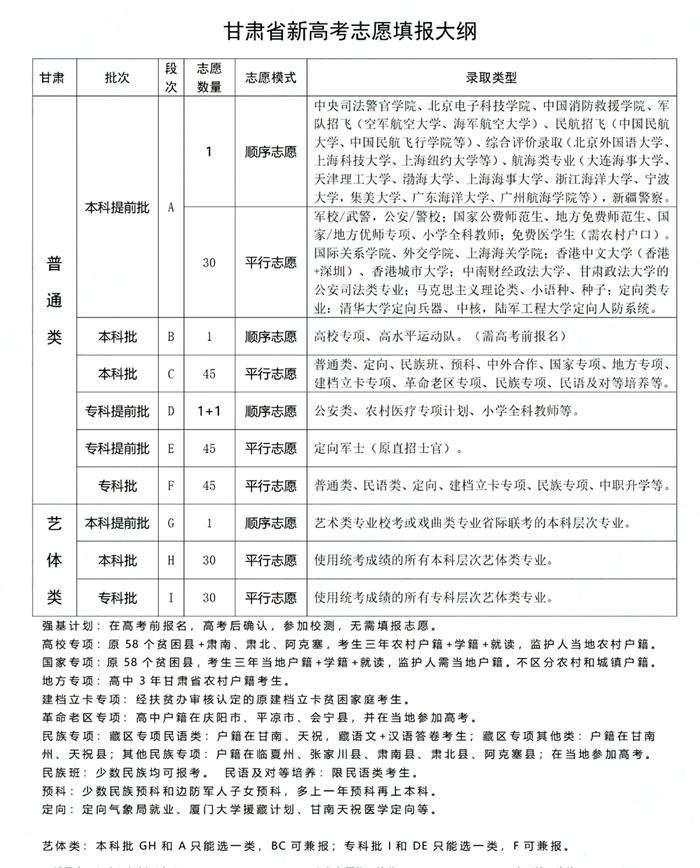
随着甘肃高考志愿填报工作日益临近,大家都想知道2026年甘肃高考志愿怎么填报?下面小力为大家提供了一份2026年甘肃高考志愿填报全过程操作步骤及流程,希望可以帮助到大家。![]() 2026甘肃高考志愿填报流程 一、准备阶段 了解政策规定:登录甘肃省教育考试院官网(https://www.ganseea.cn),查阅招生政策、录取规则、志愿设置等信息。 研究院校专业:根据成绩和位次,参考《2025年甘肃省普通高等学校招生专业目录》,筛选意向院校和专业。 准备相关材料:准备好身份证、准考证、考生号等,方便登录系统填报。 二、填报阶段 登录系统:在规定时间内登录甘肃省教育考试院官网,点击“综合管理平台”进入“考生服务平台”,或直接访问https://kw.ganseea.cn/login。登录账号为考生身份证号,初始密码需首次登录后修改并妥善保管。 选择批次填报:明确第一次和第二次志愿填报时间。 筛选并收藏志愿:使用“招生计划查询”功能筛选院校专业组及专业,可将目标志愿收藏至“冲稳保”分类标签。 导入并调整志愿:通过收藏夹“一键导入”功能将志愿导入填报系统,调整院校专业组及专业顺序,每个专业组最多填报6个专业。 确认提交志愿:确认志愿顺序无误后,点击提交按钮,使用绑定微信扫描二维码获取提交码完成最终提交,提交后点击“预览志愿”进行二次核验。 三、后续阶段 关注录取动态:及时登录甘肃省教育考试院官网或相关平台,查看录取进度和结果。 准备征集志愿:若未被第一志愿录取,关注征集志愿信息,在规定时间内填报征集志愿。 甘肃高考志愿设置 ![]() 高考志愿填报的五大要点 1、看成绩:高考分数决定能报哪些学校和专业,是填报志愿的基础。 2、选院校:综合考虑学校实力、地理位置、学科优势等因素。 3、挑专业:结合兴趣、特长、就业前景和选科要求,理性选择专业。 4、顾条件:注意体检限制、单科成绩、外语要求及家庭经济状况。 5、设梯度:志愿按“冲—稳—保”合理搭配,避免滑档或退档。 |


