学习力在线学习网

当前位置:首页 > 高考 >

2026八省联考(T8)语文试卷及答案解析完整版

2025-12-25 09:52 毕成
  随着2026八省联考(T8)语文学科考试结束,考生们也想在第一时间对一下题、估一下分,下面小力为大家准备了完整版2026八省联考语文试卷及答案解析,内容为考生回忆版,希望可以帮助到大家。
2026八省联考(T8)语文试卷及答案解析完整版

  2026年八省联考语文答案
2026八省联考语文试卷及答案解析(T8完整版)第1页
2026八省联考语文试卷及答案解析(T8完整版)第2页
 
  2026年八省联考语文试题

2026八省联考语文试卷及答案解析(T8完整版)第1页
2026八省联考语文试卷及答案解析(T8完整版)第2页
2026八省联考语文试卷及答案解析(T8完整版)第3页
2026八省联考语文试卷及答案解析(T8完整版)第4页
2026八省联考语文试卷及答案解析(T8完整版)第5页
2026八省联考语文试卷及答案解析(T8完整版)第6页
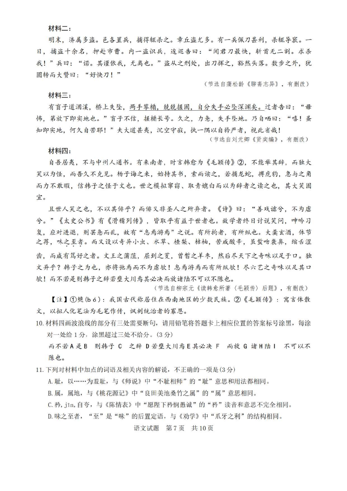
2026八省联考语文试卷及答案解析(T8完整版)第7页
2026八省联考语文试卷及答案解析(T8完整版)第8页
2026八省联考语文试卷及答案解析(T8完整版)第9页
2026八省联考语文试卷及答案解析(T8完整版)第10页

热点排行

关于我们| 联系我们 | 网站地图| 热门标签| 排版工具| 手机版

Copyright © 2026 All Rights Reserved. 苏ICP备15058837号-4

我们一直用心在做